Flere trehus tett i tett.
Det er mange aspekter som må klaffe i arbeidet med buffersoneplan for Bryggen.
Bilde: Bergen kommune ved Byantikvaren.

ORGANISERING OG FRAMDRIFT

Arbeidet med buffersoneplan for verdensarvstedet Bryggen er delt i to faser. En med tilhørende kart, med sikte på å deretter å nedfelle buffersonen i planer og bestemmelser.

Det er staten som står ansvarlig for at Norge sikrer sine verdensarvsteder med en buffersone, og sørger for at de blir forsvarlig forvaltet. Gjennom godkjent forvaltningsplan for Bryggen har Bergen kommune ved Byantikvaren fått i oppdrag å utarbeide et forslag til utstrekning av buffersone som blir godkjent i Verdensarvskomitéen.

Styrke kunnskap, tilhørighet og eierskap til verdensarven Bryggen

Hovedmålet for buffersone er at Bryggens verdensarvverdier sikres for fremtiden, samtidig som det legges til rette for en bærekraftig utvikling av Bryggen og middelalderbyen som en integrert del av Bergen som by, både miljømessig, sosialt og økonomisk.
Sentralt i dette arbeidet er følgende:

  1. Formalisere vernet og gi retningslinjer for forvaltning gjennom arealplanlegging.
  2. Skape forutsigbarhet for en bærekraftig byutvikling.
  3. Bidra til økt kunnskap av hva Bryggens verdensarvverdiene betyr internasjonalt, nasjonalt, regionalt og lokalt.
  4. Styrke tilhørighet og eierskap gjennom medvirkning og involvering i bevaring av verdensarven.

Et arbeid i to faser:

Buffersonen skal direkte og indirekte favne om alle forholdene som påvirker Bryggens verdensarvverdier (eller OUV , Outstanding Universal Value):

  • Fase 1: Arbdeidet starter i fase 1 med en strategiplan som inkluderer kartmateriale med avgrensinger og analyser. Denne fasen vil kunne fange opp forhold som påvirker verdensarvverdiene, men som ikke faller inn under tema som normalt utredes som del av en arealplan. Dette kan for eksempel være håndtering av ulike typer infrastruktur, søppelproblematikk, næringsetablering og utfordringer knyttet til sosiale forhold og turistbransjen.
  • Fase 2: I fase 2 av prosessen skal materiale forankres i arealplan og strategiplan. Her er det en forutsetning at området på grunnlag av strategiplanen/temaplanen formelt blir omfattet av vernebestemmelser i en arealplan eller hensynssone. 

Prosjektorganisering og medvikrning

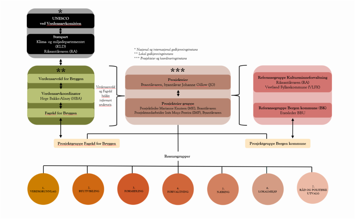
Verdensarv systemet setter store krav til involvering i arbeidsprosessen. Dette krever nøye koordinering og oppfølging fra prosjektledelsen. Det er mange involverte parter som skal delta i arbeidet med kunnskap og innspill. Byantikvaren er prosjektansvarlig.

Skjema med prosjektorganisering.
Prosjektorganisering av buffersone for verdensarven Bryggen.
Bilde: Bergen kommune ved Byantikvaren.
Forenklet framdriftsplan.
Forenklet framdriftsplan for prosjektet buffersone for verdensarven Bryggen.
Bilde: Bergen kommune ved Byantikvaren.